Vessels and units operating offshore often have many people other than their core crew on board at any given time. This can lead to confusion in relation to where liability for these additional personnel rests and how they are treated under the relevant P&I cover. This article looks at typical crewing arrangements on board offshore vessels and units, offers some thoughts on how the P&I covers can respond, and some advice and tips on avoiding common contractual pitfalls in this area.
When accidents happen
When accidents happen offshore, due to the many parties often involved, there can often be confusion on things such as who takes control of managing the incident, which party picks up the bill for any treatment, and, if a claim is raised, against which party it should be directed.
By way of example, let's imagine a welder is injured during an operation on a drilling unit. The welder is employed by a subcontractor of the drilling unit operator, but raises a compensation claim in tort against the operator. However, there is (as there should be in terms of cover) a knock-for-knock [KFK] contract in place, under which the operator and the welder's employers have agreed that each will be responsible for claims from their own employees, regardless of fault. In these circumstances, who deals with the welder's claim?
But what if there wasn't a KFK contract in place? What impact would that have on the assured's P&I cover, and how would it respond?
Typical crewing arrangements
There are significant differences between offshore crew and traditional shipping crew in relation to how the employment relationship is set up. There are also differences between the way offshore shipping and drilling crews are composed. Therefore, when dealing with the financial aspects of a crew claim, one of the first tasks for both the insurer and the assured is to understand upon which party responsibility rests.
Marine crew
Although the crew on offshore and traditional shipping vessels are broadly employed in a similar hierarchy, the way in which they are employed is often very different. Typically, crew on bluewater vessels are engaged for one off tours of several months or more. While some seafarers are engaged in this way on offshore vessels (for example, this is the way Filipino crew are typically engaged, in compliance with their local contractual requirements), many marine offshore crew are engaged on continuing contracts and work rotational schedules reflecting the nature of the operations.
Offshore vessel crew
As mentioned above, the typical crewing set-up for an offshore vessel is very different from normal ocean-going vessels. While traditional shipping vessels typically carry only a marine crew (plus perhaps a Charterer representative or other supernumeraries), an offshore vessel would typically also have a specialist offshore crew which is required to enable the vessel to perform the often very specific functions they are contracted to perform. The offshore crew could include any and more from project engineers, welders, Company representatives and third party service providers, or even shore-based personnel required for a particular function. In addition, crew from other vessels and units may find themselves onboard a vessel during operations.
However, not only are these parties typically employed by different companies, but the contracts under which they are employed vary considerably. As such, the relationship between the employer and the operator of the vessel should be clarified contractually.
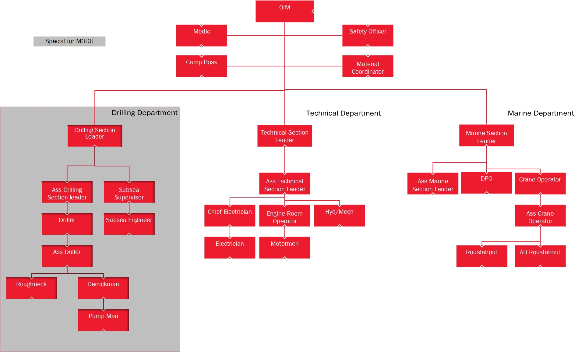
MOU crew
The set-up of a Mobile Offshore Unit [MOU] crew is very different from a traditional vessel crew. The MOU is run by an Offshore Installation Manager [OIM], who has overall responsibility for the unit. The crew is divided into a drilling team, technical team and marine team, who are headed by the Senior Toolpusher, Maintenance Supervisor and Barge Engineer, respectively. Each of them reports to the OIM. The drilling team focuses on the drilling operations, while the marine and technical crew perform relatively similar roles to those performed by their equivalent on a traditional vessel.
Depending on the operations being performed, there may also be specialist contractors, for example mud-logging and cementing specialists. These contractors are typically hired in by the well owner, while the MOU crew are normally employed by the unit operator or through third-party manpower providers. There will also often be stewards and service crew, to support the crew.
Accommodation crew
MOUs can also be utilised as floating hotels for accommodating crew and other workers. When that is the case, there will be people coming and going at all times. These units will typically have a marine crew similar to an MOU, as well as a hotel service crew. In many cases these employees are employed by the operator, but in some cases the services crew are provided by a third-party service provider.
It is important to note that accommodees on these units are not employed by the operator and are not typically covered under standard P&I insurance as the operator should be in receipt of an indemnity from their employer due to the concept of KFK contracting.
In relation to the P&I cover for accommodation units, these are treated slightly differently from drilling and exploration units and should be discussed specifically with your underwriters.
However, on the basis that not all accommodation services contracts are on KFK terms, and that it is not always possible to get an indemnity in respect of accommodees, Skuld has tailor made a cover to respond to this exposure, where we can offer a mutual cover combined with an extended liability cover to plug that potential gap.
Different types of crew
As there are so many different parties aboard an offshore vessel or MOU, and the contractual situation varies from job to job and location to location, how can a contractor make sure that their P&I liabilities are comprehensively covered?
Identifying liabilities
P&I cover is in general designed to respond to injury, illness or death of crew arising from the operation of the vessel or unit. For traditional vessels, when it is clear who the crew are, this is relatively straightforward. However, for offshore shipping and MOU activities, this becomes considerably more opaque. In part to deal with this, Offshore P&I cover is predicated on the assured contracting on KFK terms, both for operational contracts and third part services, manpower and personnel contracts.
Offshore contracts normally allocate risk in advance of operations, so parties are clear on their exposures and the insurance covers they need. It is therefore essential when contracting, whether that is in relation to operational, crew or service contracts, to understand the liabilities parties are taking on and whether that is something covered under standard P&I insurance cover, can be picked up by an additional cover, or will become a commercial liability for the party. Getting this clear at the outset prevents nasty surprises later - see top tips.
|
|
Additional covers
When an assured does not have a KFK contract, they are potentially exposed on a commercial basis to liabilities which fall outside of those terms. That could arise, for example, when the contractor provides company with an indemnity in respect of all personnel on the unit, but in their contracts with third party manpower providers a similar term isn't incorporated. In those circumstances, contractor would face a commercial exposure beyond the terms of standard P&I cover. However, at Skuld offshore we are able to offer a range of additional covers which can respond to some of these risks and plug the gaps between standard P&I cover and the contractual requirements. You can read more about these covers here.
In relation to liability in respect of personnel, because there are so many potential exposures, it is important that the full matrix of contracts is provided – whether that is operational contracts, services contracts, manpower contracts or crew contracts. This will allow us to review the contracts and provide tailormade comments on what is acceptable, what to avoid, and how we can structure their cover to suit the needs of the client and the contract requirements.
How can Skuld assist?
Every year, Skuld Offshore's claims and contracts team looks at hundreds of contracts from a liability perspective, offering guidance to our clients, their brokers, and prospects in relation to how the liabilities are assigned and how cover can be structured to respond (for more details about our Contract Review Service, please click here). Through this service, we can ensure that our clients know what their liability exposures are in relation to crew, where the weak points are in their contracting and, if those cannot be solved, help to structure a cover that fits with the client's individual risk appetite.
